2024-04-09 11:26:03 作者:文/苗福泓 来源:beat365亚洲体育官方网站 浏览数:0
近日,beat365亚洲体育官方网站付金民课题组与美国俄克拉荷马州立大学吴彦奇课题组、华中农业大学张建伟课题组合作,在The Plant Journal上发表题为“Whole-genome sequencing of allotetraploid bermudagrass reveals the origin of Cynodon and candidate genes for salt tolerance”的研究文章。该研究构建了异源四倍体狗牙根(Cynodon dactylon)的参考基因组,揭示了其起源,并发掘了三个关键的耐盐基因。付金民课题组在前期对狗牙根种质资源的评价和核心种质构建的基础上,建立了高效稳定的遗传转化平台。通过结合传统育种和分子辅助育种技术,培育出了优良的高耐盐杂交狗牙根品种,并进行了示范应用。这一系列工作打通了耐盐狗牙根研究的全链条,为滨海盐碱地的生态修复提供了坚实的理论和材料支撑。

狗牙根是一种全球分布的暖季型草坪草和优良牧草,具有良好的非生物胁迫抗性和广泛的土壤适应性,具有重要的经济和生态价值。然而,四倍体狗牙根的遗传背景复杂,其基因组研究滞后,起源和耐盐机制尚不明确。因此,获取狗牙根的基因组资源对品种改良和耐盐机制解析至关重要。
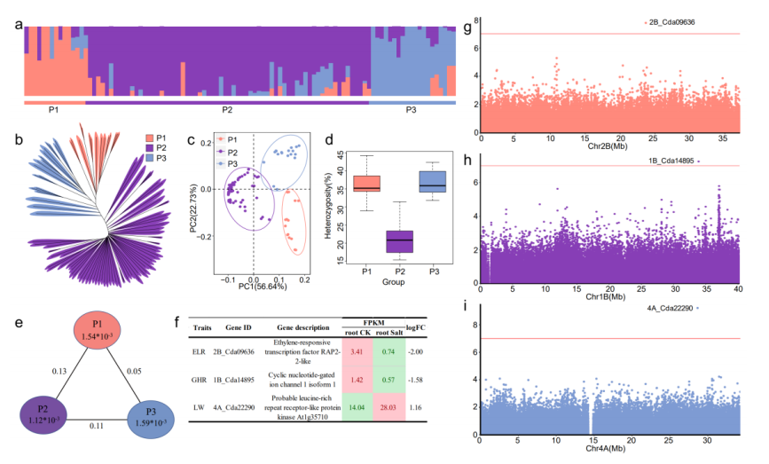
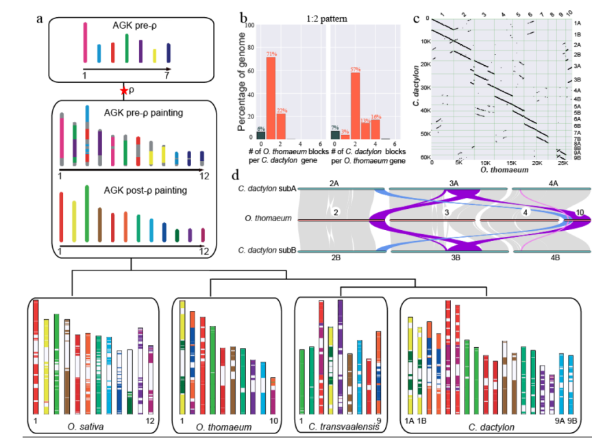
研究团队首先成功构建了普通四倍体狗牙根‘A12359’的单倍体基因组,其大小为604.03 Mb,包含18条染色体和2套完整的同源染色体,每套约含30,000个基因。其次通过系统发育分析,揭示了狗牙根属与复活草分化于大约19.7-25.4百万年前,而狗牙根的两套亚基因组在非洲大陆约于6.3-9.1百万年前分化。基因家族聚类分析表明,虎尾草亚科中共有12319个基因家族,其中狗牙根特有的基因家族有1533个。再者,通过进一步的基因组研究揭示了狗牙根的祖先基因顺序、倍性增加相关的基因共线性模式和基因组演化特性。Ks分析显示,狗牙根在约1.5百万年前形成了异源四倍体。最后,通过全基因组SNP和耐盐性相关的表型数据的GWAS分析,鉴定出与六个农艺性状相关的82个候选基因,其中三个SNP与耐盐基因RAP2-2、CNG通道和F14D7.1有强烈关联,这些基因可能与狗牙根的耐盐性增强有关。
业界专家指出,该研究为普通狗牙根的遗传背景和起源提供了明确的认识,这些发现有望深化我们对狗牙根耐盐性分子机制的理解。鉴定的耐盐基因在新品种培育中具有重要应用价值。本研究得到了山东省农业品种改良项目、国家自然科学基金和USDA SCRI等多个项目的资助。
原文链接https://onlinelibrary.wiley.com/doi/10.1111/tpj.16729